“中小学放春假的消息刷了屏,我们忽然意识到:孩子们需要春天,大人也一样。你值得和小朋友一样,拥有一段不被催促的春天。”
近日,江苏昆山一公司发布放三天带薪春假的通知引发网友关注。

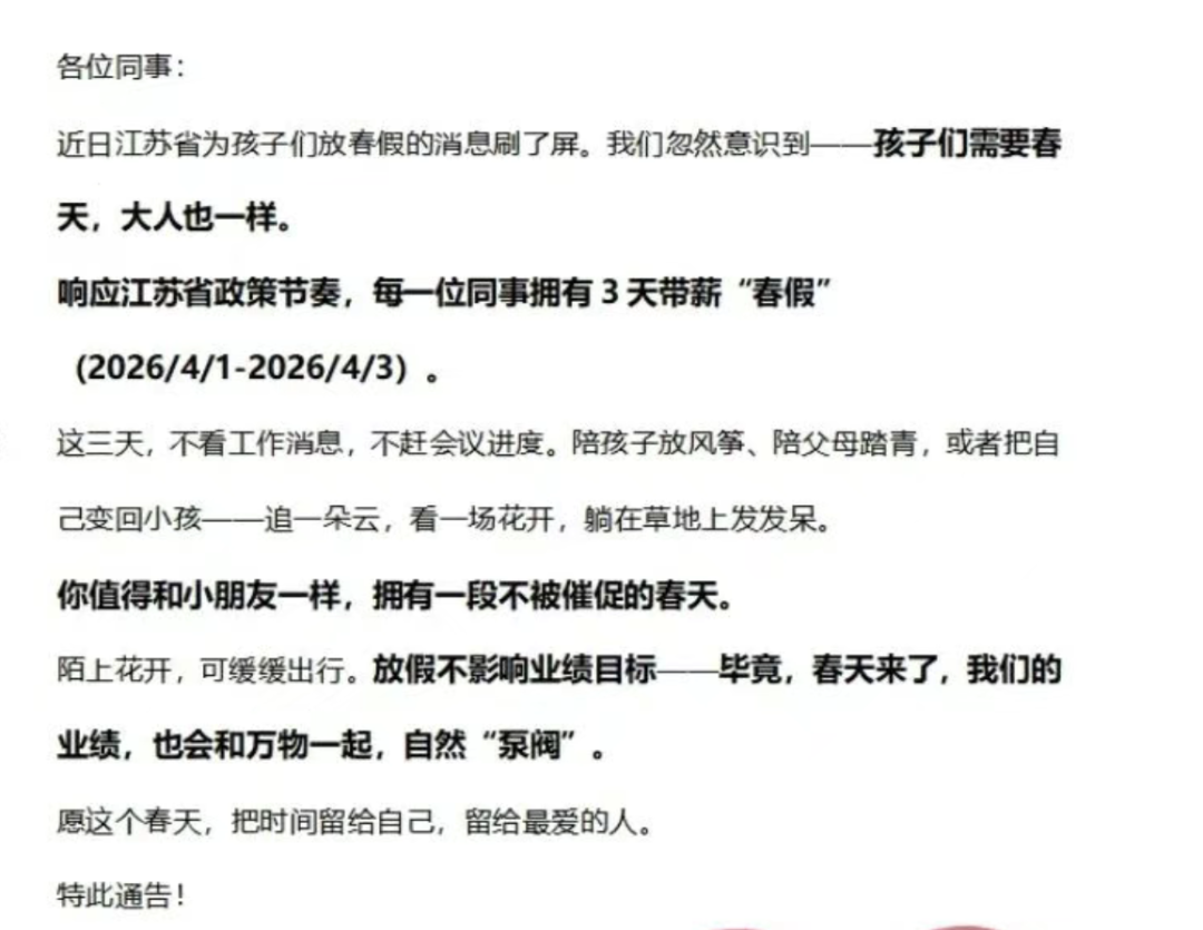
据报道,这家位于昆山的机电设备公司表示,带薪春假是在职工年休假之外新设的,前后不调休。和清明假期连休,该公司的员工可享受六天假期。放假通知中写道,“要拼搏,也要有停下来的从容。这三天不看工作消息,不赶会议进度,可以陪孩子放风筝、陪父母踏青,或者把自己变回小孩——追一朵云,看一场花开,躺在草地上发发呆。”同时,该公司也制定了春假期间应急方案。

据了解,江苏省从今年开始执行中小学春秋假制度,苏州等大部分地区的春假在4月1日至3日。
目前,江苏省内13个设区市均已就落实职工带薪休假以及衔接中小学春秋假事项发出倡议书,倡导用人单位制定年度职工休假计划、组织疗休养活动时充分考虑与本地中小学春秋假匹配,便于有未成年子女的职工家庭共同休假。
苏州还鼓励用人单位与工会组织、职工代表开展集体协商,将错峰休假、弹性调休等纳入集体合同,明确有中小学子女的职工在中小学春秋假期间的休假权利。
而昆山这家企业有职工31人,其中20多人的子女在念中小学,其带薪春假正好与当地中小学春假的时间重合。
多地鼓励“学生放春秋假,家长同步休”
近些年,多地中小学生放春假的消息引发关注。与此同时,不少职工家庭也开始反映“学生放假、家长无休”的问题。
而现在,不光是苏州,已经有多地将春秋假和带薪休假一并考虑,提出了破解之策。
浙江省人社厅、省总工会等4部门印发《关于进一步贯彻落实带薪年休假制度的通知》,切实维护职工休息休假权益。通知提到,鼓励用人单位创新假期使用方式,支持职工将年休假与法定节假日、周末调休、补休相结合,形成“组合假期”。中小学生春秋假、寒暑假期间,对有未成年子女照护需求的职工优先安排调休、补休或年休假。积极推动错峰休假。
安徽合肥市提出,为家长看护学生、旅游出行提供方便,鼓励用人单位结合带薪休假制度,根据工作实际采取错峰休假、调休补休等措施,优先满足有未成年子女的职工休假需求。
安徽宣城市人社局、市总工会、市教育体育局联合发布《关于落实中小学春秋假制度推行职工带薪错峰休假的倡议书》,建议提前摸排家有义务教育阶段学生的职工需求,鼓励用人单位在保障正常生产秩序的前提下,支持职工将带薪年休假进行灵活拆分,与孩子的春秋假、法定节假日巧妙拼合,实现错峰休假、错峰出行。
安徽芜湖市在《关于在中小学春秋假期间保障有学生子女的职工休假的倡议》提出,鼓励用人单位采取分段休假、调剂用工等人性化措施,保障职工在春秋假期间带薪休假。鼓励用人单位、工会组织或职工代表通过集体协商,保障有子女在中小学就读的职工在春秋假期间的休假权利。
江苏泰州市总工会与市人社局联合发布倡议,鼓励基层工会根据实际组织会员开展春秋游,鼓励用人单位根据自身条件开展职工子女托管、托育等关爱活动;
江苏常州市人社局发布倡议,明确对于带薪休假制度健全、错峰休假政策执行成效明显的企业,人社部门将作为和谐劳动关系创建工作先进集体评选的关键加分项,在就业创业、社会保险、人才政策、特殊工时许可有效期审批等方面予以重点倾斜。
江苏淮安市协调劳动关系三方委员会发出倡议,支持职工“应休尽休”,通过集体协商将休息休假安排与职工共商共议。倡议特别提出,“工作是为了更好地生活,而生活也会带来更好的工作动力”。
来源:新华社 编辑:朱晔