登录
退出
首页
看电视
听广播
直播
镜观
首页
>
看山西
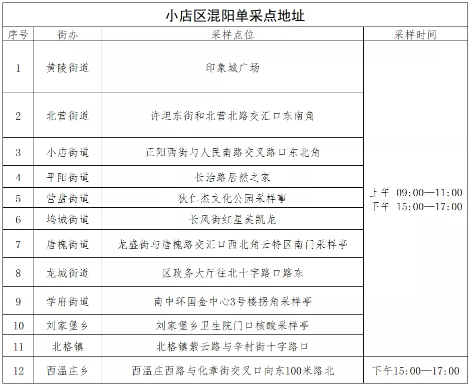
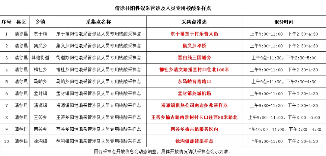
太原市70个混阳人员核酸采样点名单公布
2022年12月16日
我要说两句
登录后评论
暂无评论
查看更多评论
今日要闻
今日开幕!2023平遥国际摄影大展亮点抢“鲜”看
海报丨维护“两节”旅游市场价格秩序,省市场监管局发布通告
开赛啦!杭州亚运会开幕式前,这些比赛先睹为快
准备就绪!总台杭州亚运会转播报道启动
热门资讯
1
山西再规范统一失业保险政策
2
社保“直补快办”怎么领?山西人社部门给出“指南”!
3
杭州亚运会中国体育代表团成立 各项目全名单来了
4
首艘国产大型邮轮第二次试航圆满完成 邮轮返航靠港
5
如何预防癌症?12个黄金法则请收好→
推荐阅读
2023年国家网络安全宣传周太原活动启动
网络中国节·中秋丨月饼成功“瘦身” “轻装”上阵
最新要求!大型演出实名购票实名入场
比拼时刻:46名县委书记的“8分钟”
国际青年探访三晋,60秒闪回
关于山西省城乡居民医保,这些问题解答来了!
今年保障性租赁住房筹集建设任务完成72%
三招识别人民币真与假
季节交替 如何预防哮喘等呼吸道疾病?
太原市钟楼街 忻州古城步行街创建国家级示范步行街